在飞流智能分拣系统推广过程中,有网友不能理解整套分拣系统及设备在目前市场上的作用和原理。透过现象看本质,在这里汇总了3个网友比较关心的问题来进行解答。
Q1:分拣过程中出现漏包情况?
答:
如视频中所示,正常情况下,包裹/货物在分拣过程中是往“左或者右”进行投放分拣,但是有包裹/货物因某些原因未能被识别出来,对于未识别出来的包裹/货物将会被投放到分拣线的尽头,分拣线的尽头被设置为“异常口”。
最后会统一处理异常包裹/货物,或是机器分拣一次,或是人工分拣一次,确保包裹/货物分拣的准确性。
Q2:飞流与其它分拣设备比有什么不同?
答:
一是模块化组装:像搭积木一样方便安装和拆卸搬家;
二是灵活性高:格口可随时增加,宽度可随时调整;
三是大小件通分:重到50KG、长度1米的包裹都可以分拣;
四是能耗低:我们分拣器不做无效转动,有分拣设备则会启动相应分流器,不足常规分拣设备三分之一用电量;
五是占地面积极小:且能适应场地限制,布置成L型/U型/F型等。
Q3:人和人竞争,还要和机器竞争吗?
答:
1)响应国家政策的号召。首先表明我们的自动分拣设备属于智能物流装备行业,而国家也在多方面引导和促进中国“智慧物流”的发展。
物流业是支撑国民经济发展的基础性、战略性、先导性产业。物流高质量发展是经济高质量发展的重要组成部分,也是推动经济高质量发展不可或缺的重要力量。
在“工业4.0”、“互联网++”发展的大背景下,我国物流业也迎来了智能化升级改造,为有力引导和支撑物流业规模化集约化发展、加快物流转型升级和创新发展,国家政府高度重视,发布了多项政策以促进“智慧物流”的快速发展。
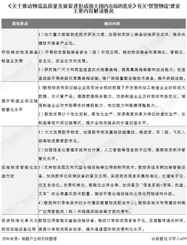
总体看来,政策主要从物流装备、物流基础设施设备、供应链建设水平、服务模式和信息技术应用等多方面引导和促进我国“智慧物流”的发展,具体如下图所示:

2)其次,人口红利的消失与用工成本的上升,将逐步推动各个行业向无人化发展。随着智能技术、机器人技术、无线通讯技术、大数据云平台、类人仿真技术、各类传感技术、微型控制技术、5G技术等新型技术的不断发展与突破,催生了黑灯工厂、无人仓的产生。随着自动装卸技术、自动多件分离技术、自动装袋换代技术、六面高速物品信息自动识别技术等取得突破,使得自动分拣系统在内的仓配中心/分拨中心将整体向无人化方向发展。
3)最后希望大家不要想着和机器竞争,而是学会掌握和管理它们。毕竟机器是人类创造出来方便与服务人类,机器也有出错需要维护维修的时候。
竟然无法改变这个趋势,那就顺应时代的发展,共勉。
